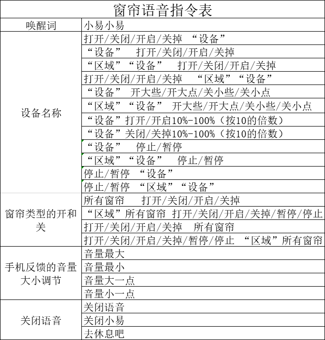
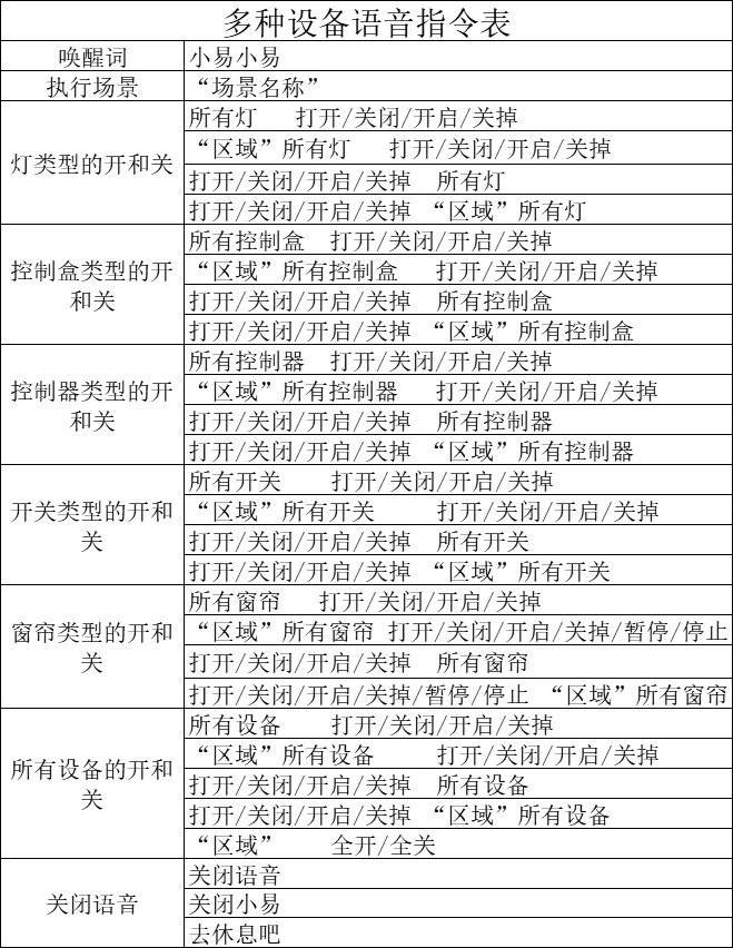
语音指令表

备注:设备代表的是控制盒/窗帘/开关等的名称;区域灯代表的某一个区域,比如客厅、餐厅……